AGÆì½¢Ìü

jane@akelc.com | ³É¶¼»á³É»ªÇøÑò×Óɽ·68ºÅ¶«Á¢¹ú¼Ê¹ã³¡4-1-1733ºÅ
028-83508619? 028-83261996? 028-83199128
ÇëÊäÈëËÑË÷Òªº¦×Ö£º

²úÆ·ÖÐÐÄ

²úÆ·ÏêÇé
AQMD6010BLS-E2FÖ±Á÷ÎÞË¢µç»úÇý¶¯Æ÷
AQMD6010BLS-E2FÖ±Á÷ÎÞË¢µç»úÇý¶¯Æ÷

ËùÊô·ÖÀֱࣺÁ÷ÎÞË¢µç»úÇý¶¯Æ÷

ËùÊôϵÁУºFOCϵÁÐ

¸üÐÂÈÕÆÚ£º2021-11-22

6010E2F-º£±¨750.jpg1653703707581315.jpg

²úÆ·ÐÅÏ¢

Æ·ÅÆ£º°¬Ë¼¿Ø

ÐͺţºAQMD6010BLS-E2F

µçѹ¹æÄ££º9-60V

¶î¶¨µçÁ÷£º10A

×î´óµçÁ÷£º20A(±¶Á÷)/12A(·Ç±¶Á÷)

¿ØÖÆÐźţºµçλÆ÷¡¢Ä£ÄâÁ¿¡¢PWM¡¢Âö³å¡¢ÆµÂÊ¡¢¿ª¹Ø¡¢RS485/CAN

µ÷ËÙ·½·¨£ºÕ¼¿Õ±È¡¢±Õ»·µ÷ËÙ¡¢Î»ÖÿØÖÆ¡¢Á¦¾Ø¿ØÖÆ

ÊÊÓõç»ú£ºÖ±Á÷ÓиÐÎÞË¢µç»ú

×î´óÆ¥Åäµç»ú£º12V-60W,24V-170W,36V-250V,48V-335W,60V-420W

6010E2F»ú¿ÇÁ¢Ìå_400.jpg

¡¡¡¡AQMD_BLSϵÁеç»úÇý¶¯Æ÷ʹÓÃÏȽøµÄµç»úµçÁ÷׼ȷ¼ì²âÊÖÒÕ¡¢ÓиÐÎÞË¢µç»ú×Ô²âËÙ¡¢ÓиÐÎÞË¢µç»úת¶¯Î»Öüì²â¡¢ÔÙÉúµçÁ÷ºãµçÁ÷ÖÆ¶¯Óë¼ÓËÙÂÊ¿ØÖÆÊÖÒÕºÍPIDµ÷ÀíÊÖÒÕ¿ÉÍêÉÆµØ¿ØÖƵç»úƽÎÈÕý·´×ª¡¢»»Ïò¼°Öƶ¯£¬Êä³öµçÁ÷ʵʱµ÷¿Ø±ÜÃâ¹ýÁ÷£¬¾«×¼¿ØÖƵç»úתËÙºÍת¶¯Î»Ö㬵ç»úÏìӦʱ¼ä¶ÌÇÒ·´³åÁ¦Ð¡¡£

1653703707856598.jpg

¹¦Ð§Ìصã

¡ô µçѹ¹æÄ£9~60V£¬¶î¶¨µçÁ÷10A£¬×î´óµçÁ÷20A£»
¡ô µçλÆ÷¡¢0~3.3/5/10VÄ£ÄâÐźš¢0/3.3/5/24VÂß¼­µçƽ¡¢¿ª¹ØÁ¿¡¢PWM¡¢ÆµÂÊ¡¢Âö³å¡¢RS485/CAN¶àÖÖÊäÈëÐźÅ£»
¡ô Õ¼¿Õ±Èµ÷ËÙ¡¢×ª¾Ø¿ØÖÆ(ÎÈÁ÷)¡¢ËÙÂʱջ·¿ØÖÆ(ÎÈËÙ)¡¢Î»Öñջ·¿ØÖÆ(½Ç¶È/¾àÀë¿ØÖÆ)¶àÖÖµ÷ËÙ·½·¨£»
¡ô Ö§³Ö·½²¨ÓëÕýÏÒ²¨Çý¶¯·½·¨×ÔÓÉÇл»£¬¼æ¹Ë·½²¨Çý¶¯·½·¨µÄÏìӦʵʱÐÔºÍÕýÏÒ²¨Çý¶¯·½·¨µÄµÍÔëÉùÌØÕ÷£»
¡ô Ö§³Ö¼Ó¼õËÙ»º³åʱ¼äÓë¼Ó¼õËÙ¼ÓËÙÂÊ¿ØÖÆ£¬¿ÉÔÚÖ¸¶¨ÐгÌÄÚ×Ô¶¯¼Ó¼õËÙ²¢×¼È·¶¨Î»£»
¡ô µç»úµçÁ÷PIDµ÷Àí£¬×î´óÆô¶¯/¸ºÔصçÁ÷¡¢Öƶ¯(ɲ³µ)µçÁ÷¿É»®·ÖÉèÖ㻵ç»ú¹ýÔØ/¶ÂתÏÞÁ÷ͣת£»
¡ô Ö§³ÖÇý¶¯Æ÷ÄÚ²¿Î¶ȼì²â£¬¿ÉÉèÖùýÈȱ£»¤Î¶È£»
¡ô Ö§³Ö±¶Á÷Êä³ö£¬Æô¶¯¡¢´ó¸ºÔØÊ±¿É¶¦Á¦´ó¾Ù¾ØÊä³ö£»
¡ô Ö§³ÖÇý¶¯Æ÷µçÔ´µçѹ¼à²â£¬¿ÉÉèÖùýѹ/Ƿѹ¹Ø¶Ï¼ì²âÖµ£»
¡ô Ö§³Öµç»úתËÙÕÉÁ¿£¬µç»ú¶Âת¼ì²â£»Ö§³ÖÍâ½ÓÏÞλ¿ª¹ØÏÞλºÍ¶ÂתÏÞλ£»
¡ô Ö§³Öµç»úÏàÐòѧϰ£»Ö§³Ö»ô¶û¹ýʧ±£»¤¡¢¹ÊÕϱ¨¾¯£»
¡ô 485/CANͨѶ¸ôÀ룬֧³Ö¶àÕ¾µãͨѶ£¬Àû±ã¶àÖÖ¿ØÖÆÆ÷(È絥Ƭ»ú¡¢PC»ú»òPLC)¿ØÖÆ£¬Ö§³ÖͨѶÖÐֹͣת±£»¤£»
¡ô ¼«Ð¡µÄPWMËÀÇø£¬½ö0.5us£¬PWMÓÐÓùæÄ£0.1%~100%£»
¡ô 20kHzµÄPWMƵÂÊ£¬µç»úµ÷ËÙÎÞPWMÏùÌäÉù£»
¡ô ʹÓÃARM Cortex-M3/M4´¦Öóͷ£Æ÷¡£
6010E2F-¹¦Ð§ÏÈÈÝ750.jpg

²úÆ·ÌØÉ«

 ¡ñ µç»úÏàÐò×Ô¶¯ÊÊÅä

¡¡¡¡µç»úÈýµçÔ´Ïß»òÈý»ô¶ûÐźÅÏ߿ɲ»°´Ë³ÐòÓëÇý¶¯Æ÷ÅþÁ¬£¬Ö»Ð貦Â뿪¹ØµÚ4¡¢5λΪON£¬¶Ôµç»ú»ô¶û˳Ðò¾ÙÐÐѧϰ¡£Í¨¹ý¶Ôµç»ú6´Î»»Ïò¿ØÖƺóѧϰÍê³É£¬µç»ú·½¿ÉÕý³£Çý¶¯¡£
6010E2F-ÏàÐòÊÊÅä.jpg

¡ñ ¼æÈݶàÖÖ¿ØÖÆÐźźͶàÖÖ¿ØÖÆ·½·¨

¡¡¡¡Ö§³ÖµçλÆ÷¡¢Ä£ÄâÁ¿¡¢PWM/ƵÂÊ/Âö³å¡¢485/CAN¶àÖÖ¿ØÖÆÐźÅ£¬Ö§³Öµç»ú¿ª»·µ÷ËÙ¡¢±Õ»·µ÷ËÙ¡¢Î»ÖÿØÖÆ¡¢Á¦¾Ø¿ØÖƶàÖÖÊÂÇéģʽ¡£
1653881765508485.jpg

¡ñ ¿É¶¦Á¦´ó¾Ù¾ØÆô¶¯ Çå¾²³¬ÔØ

¡¡¡¡Ö§³Ö±¶Á÷Êä³ö£¬´Ó¶øÊµÏÖÖÁ¶à2±¶¶î¶¨Á¦¾ØÆô¶¯ºÍ2±¶¶î¶¨Á¦¾Ø³¬ÔØÔËÐУ»¿ÉÉ趨±¶Á÷ʱ¼ä£¬±ÜÃâµç»ú³¤Ê±¼ä³¬ÔØÔËÐжøË𻵣»Í¬Ê±£¬Çý¶¯Æ÷¶ÔÄÚ²¿Î¶Èʵʱ¼à¿Ø£¬µ±Î¶ȵִïÉ趨ֵʱ£¬½ûÓñ¶Á÷»ò¹Ø¶ÏÊä³ö£¬´Ó¶ø±£»¤Çý¶¯Æ÷¡£
1653703707527990.jpg

¡ñ ¼«µÍËÙÎÈËÙ¸ÕÐÔÇ¿

¡¡¡¡Çý¶¯Æ÷ʱ¼ä-λÖñջ·µ÷ËÙËã·¨¿Éʹµç»úÔÚµÍËÙÔËÐÐʱ¸ÕÐÔÇ¿£¬µÍÖÁ60RPMתËÙÒ²¿É¶¦Á¦´ó¾Ù¾Ø±Õ»·µ÷ËÙ¿ØÖÆ¡£
1653881896365982.jpg

¡ñ ¸ßËÙ¶¨Î»¾«×¼Æ½ÎÈ

¡¡¡¡Çý¶¯Æ÷ÏȽøµÄλÖÿØÖÆËã·¨¿Éƾ֤¸ø¶¨µÄ¼ÓËÙÂʺÍ×î´óËÙÂÊÆ¾Ö¤Å£¶ÙÔ˶¯¶¨ÂÉ¿ØÖƵç»úÔÚ¸ßËÙÔËÐÐÇéÐÎÏÂÒ²Äܾ«×¼Æ½ÎȹÌλ¡£
1653703707803848.jpg

¡ñ ËÄÏóÏÞÔËÐпØÖÆ

¡¡¡¡¿É¿ØÖƵç»ú±¬·¢Óëµç»úת¶¯Æ«ÏòÏà·´µÄת¾Ø²¢¾ÙÐмÓËÙÂÊ¿ØÖÆ£¬´Ó¶øÎÞÂÛˮƽ»òÊúÖ±Ô˶¯£¬±Õ»·µ÷ËÙºÍλÖÿØÖƾùÄܿɿ¿¿ØÖÆ¡£
1653706704383417.jpg

¡ñ ³¡¶¨ÏòʸÁ¿¿ØÖÆ

¡¡¡¡³¡¶¨ÏòʸÁ¿¿ØÖÆ£¨FOC£©ÎªSVPWMÊä³ö·½·¨£¬¾ßÓеç»úÊä×ÅÁ¦¾ØÂö¶¯Ð¡¡¢ÔëÉùСµÄÌØµã£¬Çý¶¯Æ÷¿ª»·µ÷ËÙ¡¢±Õ»·µ÷ËÙºÍλÖÿØÖƾùÖ§³ÖFOC·½·¨£¬²¢Ö§³Ö·½²¨Çý¶¯·½·¨ÓëFOC·½·¨×ÔÓÉÇл»¡£

1653891442438374.jpg

¡ñ ×Ô½ç˵Àú³Ì¿ØÖÆ

¡¡¡¡¹ØÓÚͨÀýµÄÔ˶¯Àú³Ì¿ØÖÆ£¬¿Éͨ¹ýÒ»¶Î×Ô½ç˵Àú³Ì¾ç±¾ÊµÏÖÔ˶¯Àú³ÌÂß¼­¿ØÖÆ£¬´Ó¶øÊ¡µôPLCÕâÑùµÄÂß¼­¿ØÖÆÆ÷¡£
1653703707864961.jpg

¡ñ ¶àÖØ±£»¤Çå¾²¿É¿¿

¡¡¡¡µçѹ¡¢µçÁ÷¡¢Î¶Èʵʱ¼à¿Ø£¬¹ýÈÈ¡¢¹ýÁ÷¡¢¶Âת¡¢¶Ì·¡¢¾²µç±£»¤¶àÖØ±£»¤£¬Çý¶¯Æ÷ÊÂÇé¸üÎȹ̿ɿ¿¡£

6010¶àÖØ±£»¤.jpg

²úÆ·Ó¦ÓÃ

1653882043549528.jpg

λÖÿØÖƼƻ®±ÈÕÕ

1653703707938579.jpg

  ×¢£ºÅäͨÀý¼õËÙ»úºó±¾Çý¶¯Æ÷¿ÉʵÏÖ1mm»ò1¶È¾«¶ÈµÄ¶¨Î»¿ØÖÆ¡£

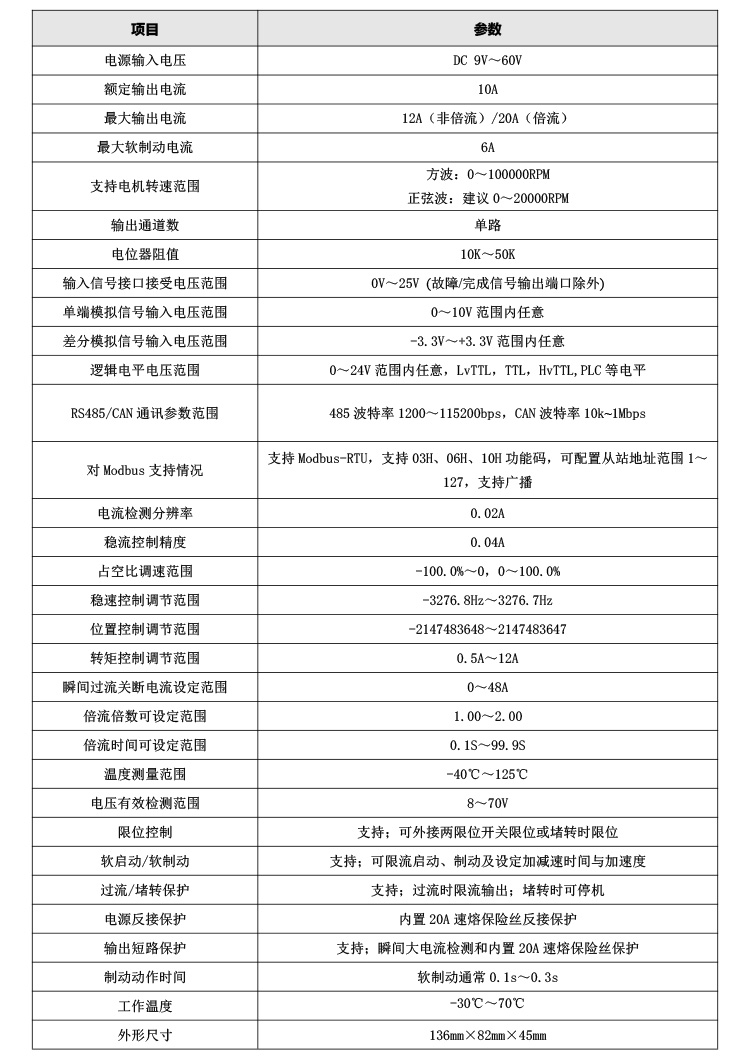
ÊÖÒÕ²ÎÊý

6010E2FÊÖÒÕ²ÎÊý.jpg

  ×¢£º¶î¶¨µçÁ÷Ϊ³£ÎÂͨÀý͸·çÇéÐγ¤Ê±¼äÏÞÁ÷¶Âתºó¹¦ÂʹÜÖÜΧζȲ»Áè¼Ý85¡æµÄµçÁ÷¡£

µä·¶Ó÷¨

  1. µ¥µçλÆ÷Õ¼¿Õ±È/±Õ»·µ÷Ëٵ㶯¿ØÖƵĽӷ¨

6010BLS-ExFµ¥µçλÆ÷µ÷ËÙ·½·¨µÄ½ÓÏßʾÒâͼ.jpg
¡¡¡¡µã¶¯¿ØÖÆ·½·¨Ê¹ÓõçλÆ÷µ÷ËÙµÄÊÂÇéÀú³ÌΪ£º°´ÏÂB1£¬µç»úÕýת£¬Ê¹ÓõçλÆ÷µ÷ËÙ£»B1µ¯Æð£¬µç»ú×èÖ¹£»µ±ÕýתÏÞλºóµç»ú×èÖ¹£¬ÔÙ°´B1ÎÞЧ£»°´ÏÂB2£¬µç»ú·´×ª£¬Ê¹ÓõçλÆ÷µ÷ËÙ£»B2µ¯Æð£¬µç»ú×èÖ¹£»µ±·´×ªÏÞλʱµç»ú×èÖ¹£¬ÔÙ°´B2ÎÞЧ¡£

  2. PLCÄ£ÄâÐźÅÕ¼¿Õ±È/±Õ»·µ÷ËٵĽӷ¨

6010BLS-ExF-PLCÄ£ÄâÐźÅÕ¼¿Õ±Èµ÷ËÙ½ÓÏßʾÒâͼ.jpg
¡¡¡¡´Ë½Ó·¨µÄÊÂÇéÀú³ÌΪ£ºIN1ÓëPLCµÄAO¶Ë¿ÚÅþÁ¬£¬ÓÃÓÚµ÷ËÙ£»IN2ÓëPLCµÄY2£¬¿ØÖƵç»úÆ«Ïò£»IN3ÓëPLCµÄY1ÅþÁ¬£¬¿ØÖƵç»ú½ôÆÈ×èÖ¹¡£

  3. µ¥Æ¬»úPWMÐźÅÕ¼¿Õ±È/±Õ»·µ÷ËٵĽӷ¨

6010BLS-ExF-µ¥Æ¬»úPWM¿ØÖÆ·½·¨.jpg
¡¡¡¡´Ë½Ó·¨µÄÊÂÇéÀú³ÌΪ£ºµ¥Æ¬»úµÄµçÔ´µØ½ÓÇý¶¯Ä£¿éµÄCOM¿Ú£»IN1½Å½Óµ¥Æ¬»úµÄPWMµÄÊä³ö£¬ÓÃÓÚµ÷ËÙ£»IN2ºÍIN3Ó뵥Ƭ»úµÄÁ½¸öIOÏàÁ¬£¬¿ØÖƵç»úÕý·´×ª¼°½ôÆÈÖÆ¶¯¡£

  4. µ¥Æ¬»úÂö³åÐźÅλÖÿØÖƵĽӷ¨

6010BLS-ExF-µ¥Æ¬»úÂö³åÐźÅλÖÿØÖÆ·½·¨.jpg
¡¡¡¡´Ë½Ó·¨µÄÊÂÇéÀú³ÌΪ£ºµ¥Æ¬»úµÄµçÔ´µØ½ÓÇý¶¯Ä£¿éµÄCOM¿Ú£»IN1Ó뵥Ƭ»úµÄIO1ÏàÁ¬£¬À´È·¶¨Âö³åµÄ¸öÊý£¬ÓÃÓÚµç»úλÖÿØÖÆ£»VOÓ뵥Ƭ»úµÄIO0ÏàÁ¬£¬ÓÃÓÚÍê³ÉÐźſØÖÆ£»IN2ºÍIN3Ó뵥Ƭ»úµÄÁ½¸öIOÏàÁ¬£¬¿ØÖƵç»úÕý·´×ª¼°½ôÆÈÖÆ¶¯¡£

  5. 485¶àÕ¾µã¿ØÖƵĽӷ¨

6010BLS-ExF-485¶à»úͨѶ.jpg
¡¡¡¡Ã¿Ì¨Çý¶¯Æ÷µÄ485ͨѶÏß°´A-A¡¢B-BµÄ·½·¨²¢Áªºó¸úһ̨485Ö÷Õ¾ÏàÁ¬£¬485Ö÷վͨ¹ýÇý¶¯Æ÷ÉèÖõĴÓÕ¾µØµãÀ´¶Ôÿ̨Çý¶¯Æ÷×ÔÁ¦²Ù×÷¡£Ã¿Ò»¸öÇý¶¯Æ÷ÉèÖõĵصãӦΨһ£¬²»¿ÉÓëÆäËüÇý¶¯ÖØÊÓ¸´¡£

  6. CAN¶à½Úµã¿ØÖƵĽӷ¨

6010BLS-ExF-¶à»úͨѶCAN.jpg
¡¡¡¡Ã¿Ì¨Çý¶¯Æ÷µÄCANͨѶÏß°´CANH-CANH¡¢CANL-CANLµÄ·½·¨²¢ÁªºóÓëCAN¿Í»§¶ËÏàÁ¬£¬ÔÚCAN×ÜÏßÉÏÖÁÉÙ²¢ÁªÒ»¸ö120¦¸µÄµç×裬CAN¿Í»§¶Ëͨ¹ýÇý¶¯Æ÷ÉèÖõĽڵãIDÀ´¶Ôÿ̨Çý¶¯Æ÷×ÔÁ¦²Ù×÷¡£Ã¿Ò»¸öÇý¶¯Æ÷ÉèÖõĽڵãIDӦΨһ£¬²»¿ÉÓëÆäËüÇý¶¯ÖØÊÓ¸´¡£

ʾÀý³ÌÐò

  ÌṩPC»úʾÀý³ÌÐò£¬¿ÉÓÃÀ´ÉèÖòÎÊý¡¢µ÷ÊÔµç»ú»ò¶þ´Î¿ª·¢¡£

ExF.jpg

 Çý¶¯Æ÷³ß´ç

6010E2F-³ß´ç.jpg

 ¸½£ºÑ¡ÐͲο¼

AQMD_BLSϵÁÐÖ±Á÷ÓиÐÎÞË¢µç»úÇý¶¯Æ÷Ñ¡Ðͱí

AGÆì½¢Ìü (Öйú´ó½) Apple Store


ÍøÕ¾µØÍ¼